如何判断美国EB-5投资移民项目是否安全靠谱?
近期,咨询 EB-5 项目的投资者明显增多,无论是为了子女教育、中美两地经营的企业主,还是希望在美国长期居留并办理绿卡的家庭,最核心的问题始终是:“这个项目靠谱吗?本金能回来吗?投资制造业是否更安全?”
事实上,许多项目的宣传材料看似精美,但经得起专业评估的却不多。本文将提供一个清晰的评估框架,帮助您系统分析 EB-5 项目的关键要素,并理解不同资产类别(如制造业、地产、酒店)的实质差异。文末也将以此框架,简要剖析多个实际案例,为您提供评估示范。
一、明确投资目标:您属于哪一类投资人?
EB-5 投资人主要可分为三类:
1.移民优先型
·核心诉求:获取绿卡、保障家人身份、子女教育、自由进出美国。
·心态描述:“本金安全最重要,收益次要。”
2.本金优先型
·核心诉求:在绿卡成功率高的前提下,追求本金安全,期待类似债券的稳定回报。
·要求:收益可不高,但拒绝大幅亏损。
3.收益与资产配置型
·将 EB-5 视为美元高风险配置的一部分,能接受波动,绿卡作为附加价值。
绝大多数投资人实质是 “类型 1 + 类型 2”的组合:口头表示期待收益,但对本金亏损极为敏感。因此,股权类等高波动项目通常不适合作为 EB-5 主选项,更多应作为补充配置。
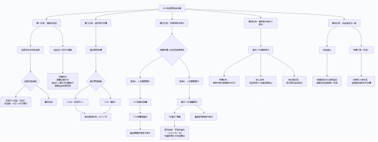
二、专业评估六大维度
维度一:政策与排期——保障移民进度
1.项目类型与批准文件:是否属于 TEA(目标就业区)或乡村项目?是否已获得 I-956F 批准?这直接影响是否享有签证预留配额、能否优先审阅。
2.双递交(Concurrent Filing)可能性:若人在美国并符合条件,可同步递交 I-526E 与 I-485,从而快速获得合法停留身份、工卡与回美证,对在美家庭极具价值。
3.就业创造模式:就业是否主要依赖建筑期支出?若过度依赖运营期招聘(如制造业),则经营不佳时裁员可能导致就业数量不足,影响 I-829 解除条件。
策略建议:追求速度与身份稳定,优先选择 TEA + 支持双递交 的项目;若人在中国且不急于赴美,可更侧重资金结构与还款机制。
维度二:资产类型——地产vs制造业/运营类项目
1.房地产类项目
·优点:资产实体可见,就业创造集中于建筑期,估值逻辑清晰,较易获得银行贷款。
·缺点:周期较长,受经济与行业周期影响大(如酒店、商业地产)。
2.制造业/运营类项目
·本质属于创业投资,除市场与行业风险外,还面临技术、客户集中度、政策监管等挑战。
·就业高度依赖长期运营,经营波动可能直接影响绿卡条件解除。
3.可考虑制造业项目的情况:成熟企业扩产(非从零开始)、客户分散、具备第三方可行性研究、EB-5 资金非救命钱而是锦上添花、运营方有长期行业经验。
维度三:资金结构——EB-5 的还款顺位
关键比例与结构:
·开发商自有资金占比 ≥ 20–30% 为佳。
·EB-5 资金占总成本 ≤ 30–40% 较为健康。
·EB-5 最好作为 有抵押的优先贷款,而非股权或次级债权,尤其在运营类项目中,股权位置意味着高风险由投资人承担。
维度四:就业模型——绿卡成功的核心
·就业余量(Cushion):移民局要求创造 10 个就业/投资人,稳健项目通常规划人均 13–14 个以上。
·就业构成:建筑期创造大部分就业为佳,纯运营就业风险较高。
·第三方报告:是否由 Baker Tilly 等专业机构出具经济与就业报告?若就业人数“刚好够10个/人”,则说明项目方预留安全边际不足。
维度五:退出机制——本金如何返还
退出依赖以下途径之一,明确性至关重要:
·住宅销售:现金回流快、可预测性强,最安全。
·物业再融资:依赖利率环境与资产估值,利率高时难度大。
·运营现金流:如酒店租金、工厂利润,受经济周期影响大。
·排序建议:住宅销售 > 稳定商业地产再融资 > 酒店现金流 > 制造业利润。若退出方式描述模糊(如“视市场情况而定”),应谨慎对待。
维度六:资金监管与透明度——防跑路底线
·第三方托管账户(Escrow):是否设立于可靠银行(如 M&T Bank、Chase 等)?资金是否按工程节点分批释放?
·区域中心历史记录:是否公开 I-526/I-829 批准率、完成项目数量及还款记录?
·持续信息披露:是否定期提供审计报告、项目进度与就业更新?
·历史透明度:少数区域中心能做到 100% 绿卡+100% 还款,并完整披露所有历史项目。信息越模糊,风险越高。
三、总结:评估的逻辑主线
判断一个 EB-5 项目,可归结为三个核心问题:
·能否移民? → 看就业模型是否充足、政策是否符合预留配额、项目是否已获移民局初步批准。
·能否还款? → 分析资金结构中的还款顺位、退出机制是否明确可行。
·是否安全? → 查验资金是否托管、区域中心历史业绩与透明度如何。
·最终建议:优先选择就业余量充足、资金结构清晰、退出路径明确、信息完全透明的项目。在EB-5投资中,规避风险远比追求高收益重要。













